跳到主要內容區塊
志工請登入
請輸入您的帳號及密碼,登入志工專區
使用者帳號
*
登入密碼
*
驗證碼
*
驗證碼語音
若無法辨識圖片驗證碼,可使用語音播放方式取得相同驗證資訊。
忘記帳號
忘記密碼
忘記帳號密碼
登入
註冊「第一次使用本市志工管理整合平台」
已有衛福部帳號使用本市志工管理整合平台
訊息公告內頁
:::
回首頁
網站導覽
志工請登入
小
中
大
:::
機關與運用單位簡介
目的事業主管機關
運用單位介紹
訊息公告
訊息公告
教育訓練
活動報名
申請成為運用單位
運用單位核備辦法
申請成為運用單位
資源補給站
相關法規
網站連結
下載專區
常見問答
系統教學
精彩時刻
影音精選
電子相簿
電子刊物
我要當志工
志工請登入
全站搜尋
搜尋
全站搜尋
訊息公告內頁
首頁
訊息公告
訊息公告內頁
:::
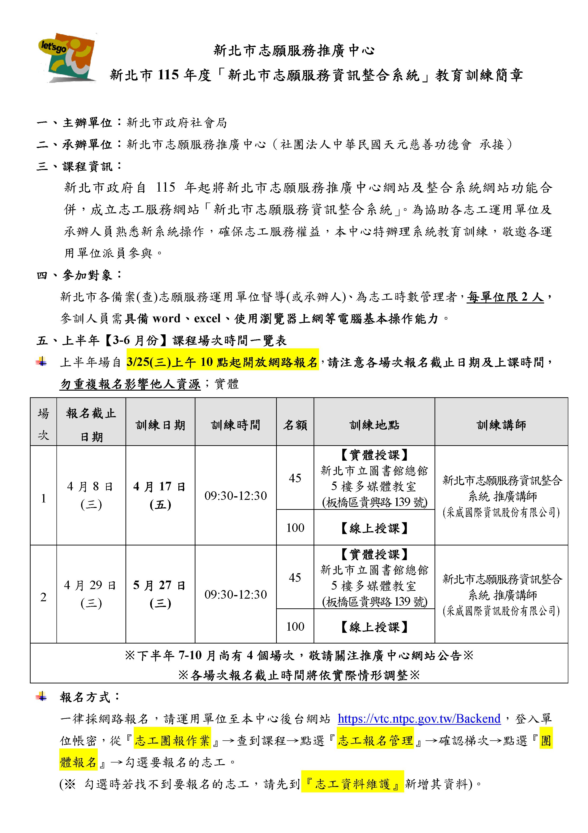
新北市115年度「新北市志願服務資訊整合系統」教育訓練
類別名稱:
教育訓練
發佈日期:2026/03/23
發布單位:社會局
檔案下載
整合系統教育訓練簡章.pdf
回到上一頁